Pato Futsal anuncia novo membro do Conselho Gestor para 2026
O Pato Futsal segue se movimentando também fora de quadra. Nesta terça-feira (16), o empresário Fernando Alan Tonus foi oficializado como novo membro do Conselho Gestor. Tetracampeão paranaense, bicampeão da Liga Nacional, campeão da Taça Brasil e da Copa do Brasil, a equipe pato-branquense segue reforçando a maneira de gerir baseada na profissionalização, inovação e transparência.

Fernando Tonus é Diretor Executivo da Cooperativa Agroindustrial Tradição, empresa com histórico de suporte de longa data ao projeto do futsal em Pato Branco, seja nos polos sociais, nas categorias de base ou no adulto em alto rendimento.
O empresário fará parte do Conselho Gestor do Pato Futsal, que também é composto por Heráclito Petrycoski, Valmir Tartari, Daniel Nekel, Marcio Pallaoro, Guilherme Silverio e Ricardo Carnieletto. “É uma honra entrar para o Conselho Gestor do Pato Futsal. Isso representa, para mim, muito mais do que assumir uma função de apoio a gestão, mas trata-se de fazer parte de uma história que é motivo de orgulho e paixão para os cidadãos de Pato Branco, um clube que transcende o esporte e se confunde com a identidade da nossa cidade”, destacou Fernando Tonus.
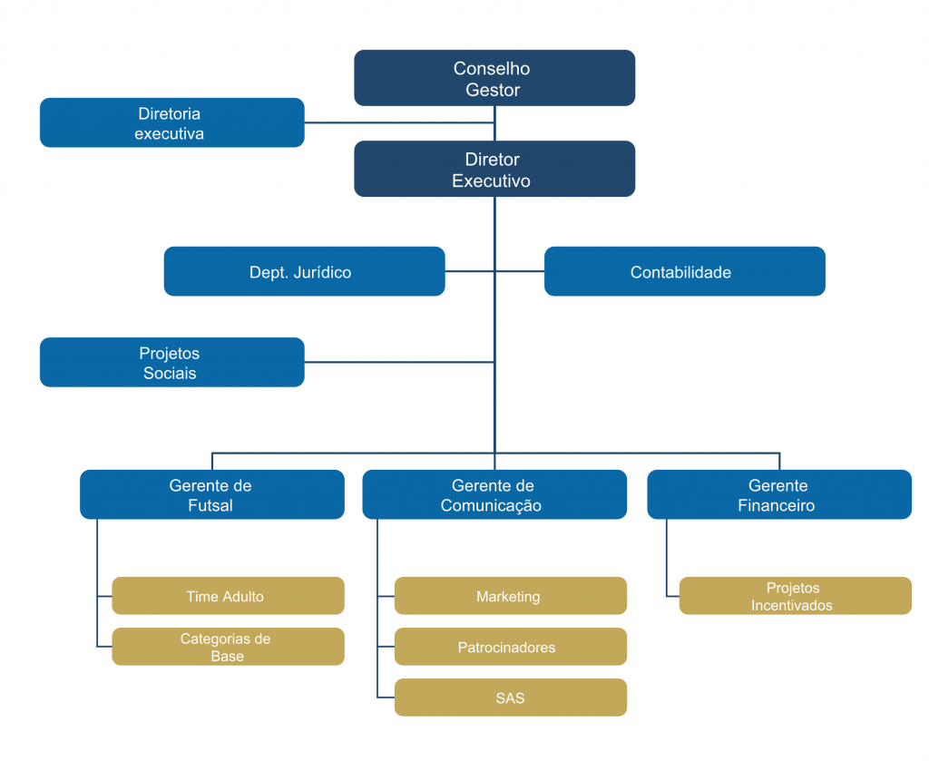
Com uma governança sólida e o planejamento estratégico de sua gestão estabelecido, com o foco na inovação, cada vez mais conquistando a confiança dos patrocinadores e dos empresários, o Pato Futsal segue focado no desenvolvimento do projeto. Com resultados obtidos dentro e fora de quadra, o sucesso do clube se torna exemplo a ser seguido. Confira o organograma do Pato Futsal:
